万泰学院
首页
留言本
电机技术
PS技巧
ERP文档中心
网络相关
软件相关
搜索
×
三人行必有我师焉~
首页
|
ERP文档中心
|
2022-05-10
ERP使用指南
rongyan
发表于
2022-05-10 21:34:52
浏览
55
评论
0
抢沙发
发表评论
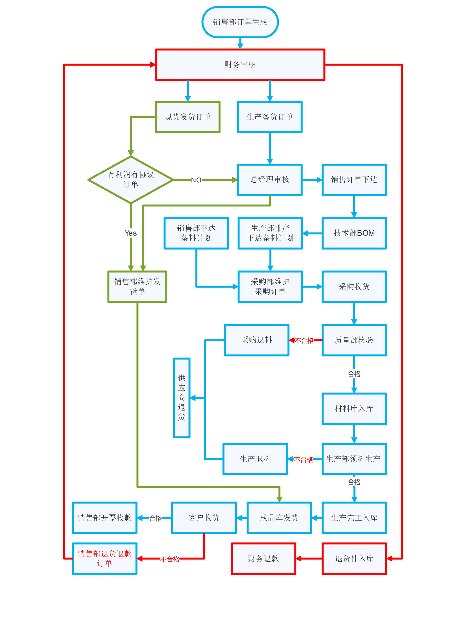
ERP流程图
帮助指南陆续更新中...
销售部:
财务部:
生产部:
总经理审核:
技术部:
采购部:
质量部:
半成品库:
成品库:
万泰学院
上一篇
教你用PS系列之01 抠图+水印
发表于
2021-12-22
浏览
41
评论
0
下一篇
556IO控制器使用演示视频
发表于
2022-06-01
浏览
36
评论
0
万泰学院
提交